Otsuma Ranzan Junior and Senior High School
お知らせ
在校生・保護者の皆様へ
お知らせ
在校生向けスクールバス情報
申請書類・証明書
卒業生の皆様へ
お知らせ
申請書類・証明書
お問い合わせ
電話
メール
資料請求
中学入試情報
中学入試案内
入試詳細
中学生保護者の声
説明会・イベント
資料請求
高校入試情報
高校入試案内
入試詳細
高校生保護者の声
説明会・イベント
資料請求
大妻嵐山
中学校・高等学校
ホーム
教科の紹介
英語教育
国語教育
数学教育
理科教育
社会教育
情報教育
美術教育
音楽教育
体育教育
成長する学校
海外留学&研修
進路指導
学校生活
年間行事
大妻嵐山の一日
部活動紹介
制服
大妻嵐山を支える人たち
学校概要
アクセス
交通アクセス
スクールバスのご案内
中学入試情報
中学入試案内
入試詳細
中学生保護者の声
説明会・イベント
資料請求
高校入試情報
高校入試案内
入試詳細
高校生保護者の声
説明会・イベント
資料請求
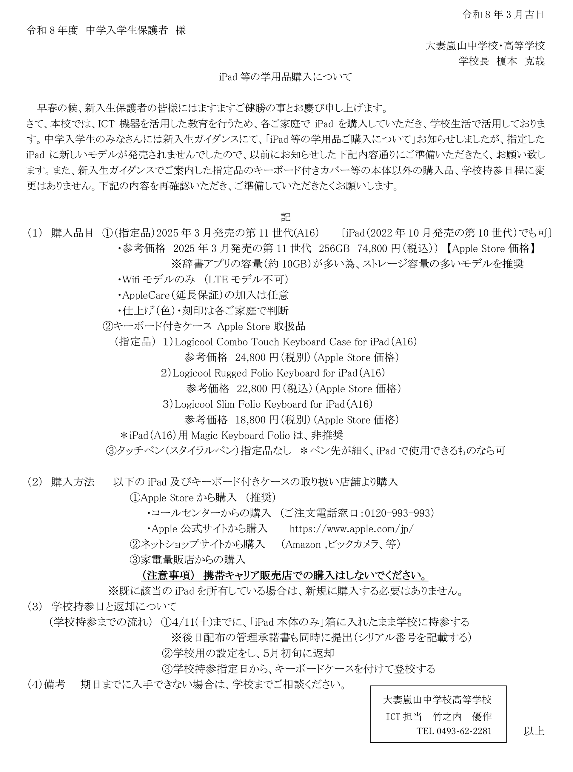
【中学】令和8年度新入生「iPad等の学用品購入について」
>PDF版